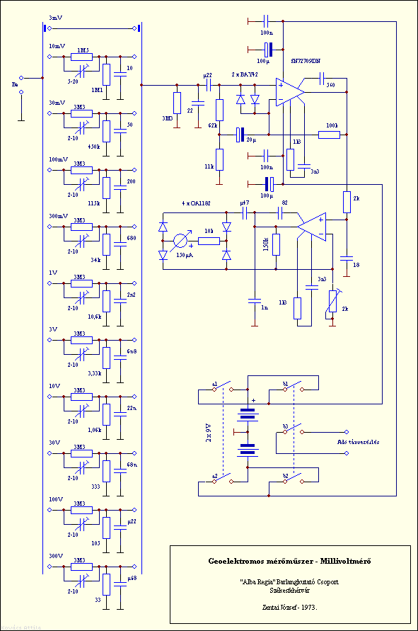
Az adó és a millivoltmérő nyomtatható minőségű kapcsolási rajzát itt lehet letölteni!

Millivoltmero

Hangfrekvenciás adó Vissza a leíráshoz